全国统一学习专线 8:30-21:00
来源: 华附国际部HFI 编辑:佚名
华南师范大学附属中学国际部(简称HFI),是一个充满友谊、尊重和归属感的地方。在这里,与一大批杰出的同学挥洒热情,投入多彩的校园生活,共攀学术高峰,实现个人理想。欢迎志存高远的优秀学子加入HFI!
一、招生对象及名额
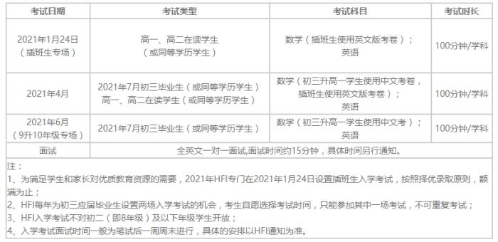
招生年级 招生对象 名额 三年制高中 2021年7月初三毕业生 120个人(四个班) (高一/十年级) (或同等学历学生) 二年制插班 高一、高二在读学生 25人 (高二/十一年级) (或同等学历学生) 1、欢迎志存高远的优秀初三学生及同等学历的学生(如:国际课程体系IGCSE课程G1, IB课程Pre-DP1,海外高中九年级学生等)积极报考;学籍、户籍不限; 2、插班生面向成绩优秀的高一、二(10-11年级)在读学生及同等学历国际课程学生(如:国际课程体系IGCSE课程G2, A level 课程AS,IB课程Pre-DP2,DP1,海外高中10-11年级);录取后于2021年秋季入读HFI高二(十一年级); 3、在同等条件下,有特长或国内外各类竞赛获奖者将予以优先录取。二、入学考试科目及时间

三、报名时间及须知
1、准考证办理资料:
i. 完整的考试报名表;
ii. 中国大陆或港澳台考生需要身份证复印件、其他国家或地区考生需要护照复印件;
iii.学生证(学生卡)或在读证明的复印件;
iv.纸质近期(六个月内)免冠正面彩色底大一寸照片两张;
v. 考务费500元(不可退);
vi.较近3个学期的获奖/证明等复印件(如有)。
2、报名时间
报名及准考证办理截止:考试日前一周。
课程设置
