全国统一学习专线 8:30-21:00
北京市朝阳区博雅学校2022年补录计划
根据2022年北京中招计划,北京市朝阳区博雅学校中考补录将于2022年7月30日进行,请大家按照补录时间及步骤及时填报。
2022年北京中考补录时间
征集志愿填报:7⽉30⽇8:00-20:00
征集志愿录取结果查询:8⽉1⽇12:00
中考补录志愿填报入口:北京教育考试院网站
2022年北京市中招参加补录步骤【点击补录详情】
⼀、符合报考条件且未被录取的考⽣可以参加补录。
⼆、参加补录的考⽣于7⽉30⽇8∶00—20∶00登录北京教育考试院网站填报征集志愿。
三、各校各专业报考条件和要求与《2022年北京市高级中等学校招生简章》统⼀招生学校(专业)相同。
四、专业名称前有“_”号标记的专业限招⽣学校前期已在考试院备案的加试合格考⽣补录。
五、补录学校地址、专业信息、及特殊说明等内容详见《2021年北京市高级中等学校招生简章》。
六、补录结果查询时间:8⽉1⽇12∶00。
北京市朝阳区博雅学校中考补录计划
补录时间:2022年7月30日(中招录取结果将于29日公布,录取结果公布后查询没有被志愿学校录取的家庭可申请补录)
补录要求:申请北京市朝阳区博雅学校中考补录的家庭需要在网上进行补志愿填报学校会根据学生的中考志愿成绩以及志愿填报时间依次录取。
北京市朝阳区博雅学校中考补录注意事项
学校中考录取也会有录取分数线,要求根据2022年北京中考成绩情况,北京市朝阳区国家学校中考录取分数线不会低于500分,建议申请补助的学生中考分数线要在500分及以上更有几率申请成功。
以上是关于“北京市朝阳区博雅学校中考补录计划”的有关解答,如果你有更多申请报考方面的问题,可以直接我们招办老师会为您详细解答。
关于学校
北京市朝阳区博雅学校创办于2010年,坐落于北京市朝阳区金盏中心区域。是一所经北京市朝阳区教委批准的、洋溢着浓郁人文气息的小、初、高十二年一贯制民办双语学校。

A-level课程班2022年招生简章

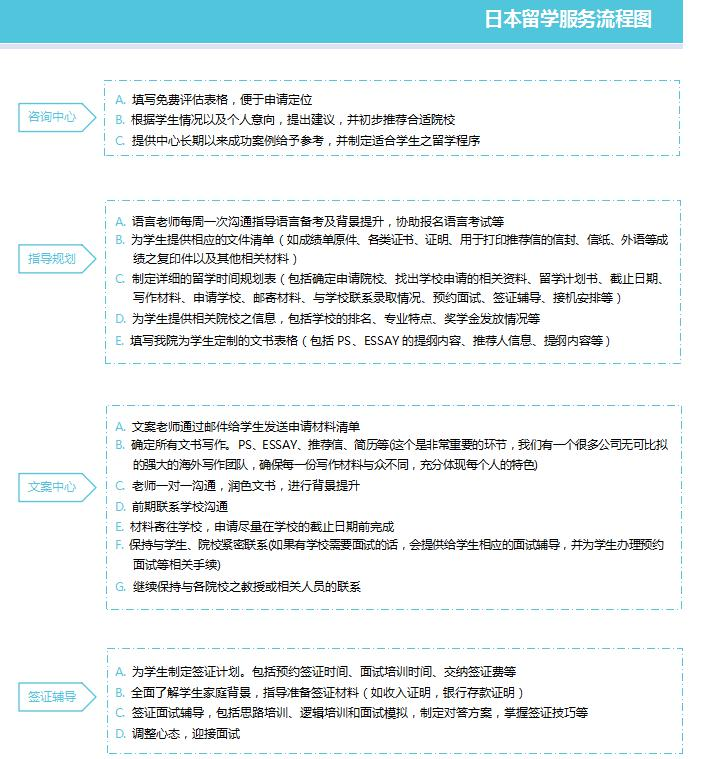
日语国际班2022年招生简章 课程介绍
“日本重视全民教育,贯穿其全民教育始终的是其动手实践能力和创造能力的双向培养。然而中国学生缺乏的,需要提升的恰恰是这两种能力。"
日语国际班是由北京博雅学校携手日本众多大学亲手打造的以升入日本高等大学为教学目标,贴合中国高中生学习兴趣与特征为培养目标的国际高中课程。课程引进了日本高中的课程体系、教学方式和教学管理模式,配合以国内规划服务,致力于为中国学子升入日本高校提供安全、便捷的绿色通道。
北京博雅学校在日本拥有丰富的海外资源,在东京京都设有办事处,直接与日本的领事馆、大学、日本语学校等机构建立合作,使我们能获悉快捷、准确的留学信息,摆脱了仅凭网络的传统做法,为学生提供一条安全、绿色的留学通道和一站式的日本入学解决方案。
办学特色
➢学籍注册
一经考核入学即为北京博雅学籍学生
➢小班教学
小班个性化教学理念及课程设置,充分挖掘学生潜能
➢师资配备
中日教师团队担当执教,与本土高中课程体系交互融合
➢文化多元
日式教学管理及课堂环境,完全体验日本文化和学习氛围
办学优势
日本高校中国区招生点,日本东京有海外事务所;
中日学生校级互访交流;
生动紧张的校园生活。
课程体系

国内班2022年招生简章



点击查看更多
收起